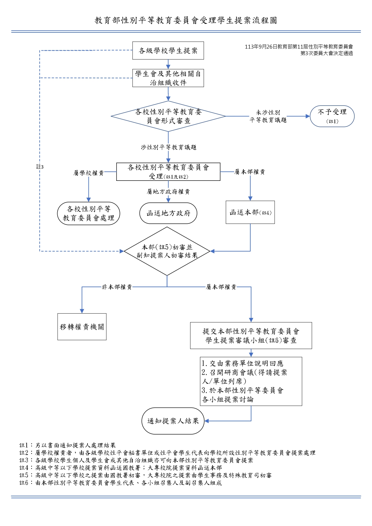
【轉知】教育部性別平等教育委員會115年受理學生提案說明 2025-10-31 最新消息 說明:依據教育部第11屆性別平等教育委員會第3次委員大會會議決議辦理。115年教育部受理學生提案時間及說明如下(收件時間以送達教育部計算)(一)第1次受理收件截止日為115年3月16日(星期一)(二)第2次受理收件截止115年9月15日(星期二) 教育部性別平等教育委員會受理學生個人提案單(docx.) 教育部性別平等教育委員會受理學生團體提案單(docx.) 教育部性別平等教育委員會受理學生提案流程圖 Tags: 115年, 學生提案, 教育部