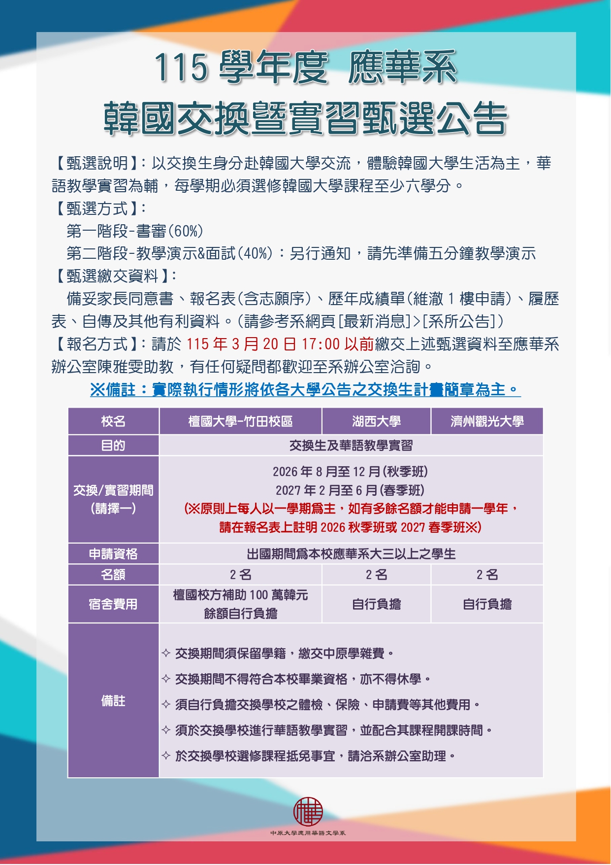
【海外實習-韓國】115學年度「韓國交換暨實習」實習機會6名,報名至115年3月20日17:00截止 中原大學應用華語文學系學生實習甄選報名表(交換暨實習) 中原大學應用華語文學系學生實習甄選作業要點 家長同意書(實習)